91传媒

本科教学
当前位置: 91传媒 > 91传媒公告 > 本科教学 > 正文
91传媒 关于2025-2026学年第二学期本科教材选用结果的公示

来源: 日期:2025/11/19 16:43:33点击数:

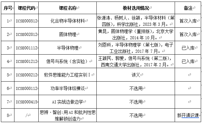
依据《91传媒 教材管理实施细则》(西交党〔2024〕35号)相关教材选用规定,根据学校本科生院《关于开展2025-2026学年第二学期本科教材选用及审核工作的通知》要求,学院教材建设工作组已完成我院2025-2026学年第二学期本科开课课程的教材选用审核工作,现将审核结果公示如下:

公示日期自2025年11月19日至2025年11月25日。若对上述审核结果存有异议,请于公示期内持书面意见到1号教学楼X1405A(教育教学办公室)当面反映,恕不接受电话、匿名等方式。


91传媒

2025年11月19日

关闭