集成电路学院全体同学:
为贯彻落实党的二十大和二十届二中、三中全会精神,深入贯彻落实习近平总书记给中国国际大学生创新大赛参赛学生代表的重要回信和给大赛“青年红色筑梦之旅“大学生重要回信精神,落实《教育强国建设规划纲要(2024——2025年)》工作部署,打造教育、科技、人才一体推进实践平台,推动创新教育贯穿教育活动全过程,加强拔尖创新人才自主培养,加快推进科技成果转化落地,培育新质生产力发展新动能,为以教育强国建设支撑引领中国式现代化作出更大贡献,按照《教育部关于举办中国国际大学生创新大赛(2025)的通知》(教高函〔2025〕7号)文件要求,学校定于2025年5月至7月举办中国国际大学生创新大赛(2025)各赛道校内选拔赛。有关事项通知如下:
一、大赛简介
中国国际大学生创新大赛(2025)(原中国国际“互联网+”大学生创新创业大赛,以下简称“大赛”)由教育部、中央统战部、中央网信办、国家发展改革委、工业和信息化部、人力资源社会保障部、农业农村部、中国科学院、中国工程院、国家知识产权局、共青团中央和河南省人民政府联合主办,郑州大学和郑州市人民政府共同承办。大赛主题为“我敢闯,我会创”。
二、主要任务
以赛促教,探索人才培养新途径。全面提高人才自主培养质效,强化高校课程思政建设,深入推进新工科、新医科、新农科、新文科建设,深化创新创业教育改革,推进“项目式”教学改革,引领各类学校人才培养范式深刻变革,形成新的人才培养质量观和质量标准,切实提高学生的创新精神、创新意识和创新能力。
以赛促学,培养创新创业生力军。着力造就拔尖创新人才,激励广大青年弘扬科学精神,积极投身科技创新,扎根中国大地了解国情民情,在创新创业中增长智慧才干,怀抱梦想又脚踏实地,敢想敢为又善作善成,做有理想、敢担当、能吃苦、肯奋斗的新时代好青年。
以赛促创,搭建产教融合新平台。着力提升高等教育与经济社会发展的适配度,推动成果转化和产学研用融合,促进教育链、人才链与产业链、创新链有机衔接,以创新引领创业、以创业带动就业,推动形成高校毕业生更高质量创业就业的新局面。
三、大赛内容
(一)高校主赛道(含国际参赛项目)
1. 参赛项目类别及类型
(1)新工科类项目:大数据、云计算、区块链、虚拟现实、智能制造、网络空间安全、机器人工程、工业自动化等领域,符合新工科建设理念和要求的项目;
(2)新医科类项目:现代医疗技术、智能医疗设备、新药研发、健康康养、食药保健、智能医学、生物材料等领域,符合新医科建设理念和要求的项目;
(3)新农科类项目:现代种业、智慧农业、智能农机装备、农业大数据、食品营养、休闲农业、森林康养、生态修复、农业碳汇等领域,符合新农科建设理念和要求的项目;
(4)新文科类项目:文化教育、数字经济、金融科技、财经、法务、融媒体、翻译、旅游休闲、动漫、文创设计与开发、电子商务、物流、体育、非物质文化遗产保护、社会工作、家政服务、养老服务等领域,符合新文科建设理念和要求的项目;
(5)“人工智能+”项目:聚焦于人工智能深度融合经济社会各领域发展、赋能千行百业智能化转型升级,符合“人工智能+”发展理念和要求的项目;
(6)“低空经济”项目:聚焦无人机物流、低空交通服务、应急救援、智慧城市空中应用等场景,结合飞行器研发、空域管理技术或服务模式创新,推动低空资源高效开发与产业生态构建,符合国家低空经济发展战略导向的项目;
(7)“生物技术”项目:聚焦基因编辑、合成生物学、细胞治疗等前沿领域,推动生物技术在医疗健康、农业育种、生态环保等场景的创新应用,符合国家生物经济战略及生命科学产业化发展要求的项目;
(8)“量子科技”项目:聚焦量子计算、量子通信、量子测量等方向,推动量子技术与信息安全、材料科学等领域的深度协同,符合“量子科技”发展理念和要求的项目;
(9)“新能源”项目:聚焦可再生能源开发、储能技术优化及能源互联网建设,支持高效清洁能源转化、智能电网升级与低碳能源系统研发,符合“双碳”目标及能源革命战略方向的项目;
(10)“新材料”项目:聚焦新型结构材料、功能材料及复合材料研发,推动绿色制备工艺、材料基因工程与高端装备应用,符合国家战略新兴产业需求,具备技术突破性或产业化潜力的创新项目。
参赛项目团队应认真了解和把握新质生产力的内涵及要求,结合以上分类及项目实际,合理选择参赛项目类别,根据各参赛项目建设内涵和产业发展方向选择相应类型。
2. 参赛方式和要求
(1)本赛道以团队为单位报名参赛。允许跨校组建参赛团队,每个团队的成员不少于3人,不多于15人(含团队负责人),须为项目的实际核心成员。参赛团队所报参赛项目,须为本团队策划或经营的项目,不得借用他人项目参赛。
(2)按照参赛学校所在的国家和地区,分为中国大陆参赛项目、中国港澳台地区参赛项目、国际参赛项目三个类别。国际参赛项目和中国港澳台地区参赛项目可根据当地教育情况适当调整学籍和学历的相关参赛要求。
(3)所有参赛材料和现场答辩原则上使用中文或英文,如有其他语言需求,请联系大赛组委会。
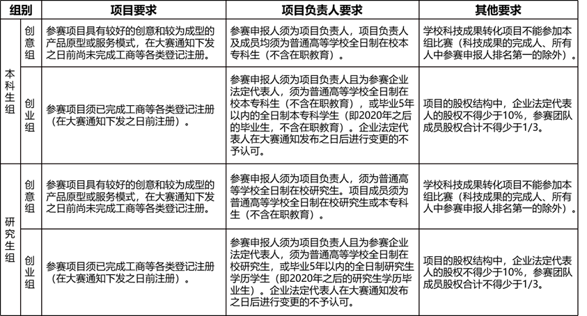
3. 参赛组别和对象
根据参赛申报人所处学习阶段,项目分为本科生组、研究生组。根据项目发展阶段,本科生组和研究生组均内设创意组、创业组,并按照新工科、新医科、新农科、新文科、人工智能+、低空经济、生物技术、量子科技、新能源、新材料设置参赛项目类型。
具体参赛条件如下:

四、大赛总体安排
91传媒
中国国际大学生创新大赛(2025)将于2025年5月至9月举办:
1. 2025年5月9日正式开放报名;
2. 2025年6月5日前,完成院级初赛;
3. 2025年6月20日前,完成校级决赛;
4. 2025年7月-9月,开展训练营、择优选拔项目参加省赛与国赛。
校内选拔赛分为院级选拔赛、校赛两级赛制。院级选拔赛由各学院负责组织实施,校级比赛由大赛组委会组织实施。
报名方式:本届大赛统一采用网上报名的方式(由各学院自行组织线上国赛平台报名),国赛平台报名:自5月9日起,各参赛团队通过登录“全国大学生创业服务网”(网址:cy.ncss.cn)进行报名。在资料下载板块可下载学生操作手册指导报名参赛,微信公众号可进行赛事咨询。
(1)校内正式报名:参赛学生下载并填写附件1《中国国际大学生创新大赛(2025)主赛道报名表》和附件2《xxx学院91传媒
中国国际大学生创新大赛(2025)校级决赛推荐名单汇总表》,5月30日中午12:00前发送至邮箱[email protected],邮件命名为“姓名-主赛道-联系方式”。
(2)院级获奖比例:各学院(单位)以在官网报名数量的5%(不满1组按1组计算)推荐院级获奖名单。在学院推荐名单中设置院级金奖、银奖、铜奖,金奖、银奖、铜奖获奖比例为1:2:3。院级金奖、银奖直接晋级校级决赛。
为保证更多优质获奖项目,根据往届获奖情况,获得过省赛金奖的学院,院级金奖、银奖推荐数量可酌情增加。针对特别优秀项目,学院可适当放宽推荐比例。
五、赛事咨询
(一)主赛道(含国际赛道)交流群:QQ- 153288257,请各项目组成员加入该群(申请入群时统一改为:姓名+项目名称)。
(二)竞赛工作联系人
主赛道(含国际赛道):占老师 联系电话:028-66366732
学院联系人: 董老师 联系方式:[email protected]
六、指导教师团队奖励
指导学生获得中国国际大学生创新大赛(2025)省级金奖及以上的教师团队,按照《人才培养工作任务绩效核算指导办法(试行)》(西交校人[2021]40号)给予奖励。根据《教师系列高级专业技术职务任职申报条件(试行)》办法,作为第一指导老师指导大学生参加中国国际大学生创新大赛(2025)并获得银奖及以上1次可作为申报教授岗位时学术业绩必备条件之一。
指导学生进入省级复赛的指导教师(排序第一),可牵头申报省级教改项目(以创新创业为主要内容),申报名额单列,同时该获奖项目亦可作为教改结题的重要成果。获国家级银奖及以上的指导教师(排序第一),可牵头申报省级重点教改项目;获得国赛铜奖及以上的指导教师,可牵头申报相应等级省级教学成果奖(以创新创业为主要内容),申报名额单列。